首页 > 产品大全 > 四年级全市统考时间安排及重要注意事项详解

四年级全市统考时间安排及重要注意事项详解

四年级全市统考时间安排及重要注意事项详解

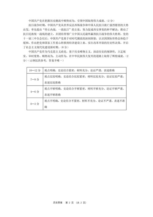
随着学期进程过半,备受关注的四年级全市统一学业水平考试(以下简称“四年级统考”)即将拉开帷幕。为帮助广大考生、家长及教师清晰掌握考试动态,确保考试顺利进行,现通过“畅考统考网”官方信息平台,将本次统考的具体时间安排及相关注意事项公布如下,请务必仔细阅读并提前做好准备。

一、 统考时间安排

本次四年级全市统考定于【请根据实际情况填写具体日期,例如:2023年11月20日至21日】举行。各科目具体考试时间如下:

  • 语文科目
  • 考试日期:第一天上午
  • 时间:9:00 - 10:30(共90分钟)
  • 数学科目
  • 考试日期:第一天下午
  • 时间:14:30 - 15:50(共80分钟)
  • 英语科目
  • 考试日期:第二天上午
  • 时间:9:00 - 10:00(共60分钟)

重要提示:
1. 考生需在每科开考前至少20分钟抵达指定考场,完成身份核验及入场准备。
2. 开考15分钟后,迟到考生不得进入考场;考试结束前30分钟内,方可交卷离场。
3. 具体考点和考场安排,请各校教务处另行通知,或登录“畅考统考网”学生个人端口查询。

二、 考前准备与注意事项

为确保考试公平、公正、平稳实施,请考生及家长务必配合做好以下工作:

(一) 考生个人准备
1. 证件准备: 必须携带准考证学生证(或身份证)参加考试,两证缺一不可。准考证由学校统一发放,请妥善保管,如有遗失请立即联系班主任补办。
2. 文具准备: 需提前准备好2B铅笔、黑色签字笔、橡皮、直尺、三角板等必备文具。数学考试可携带不含存储功能的普通计算器(以学校具体通知为准)。所有文具请放入透明文具袋中。
3. 健康与作息: 考前注意饮食卫生,保证充足睡眠,以最佳精神状态迎接考试。如考前出现发热等身体不适,请及时向学校报告。

(二) 考试纪律要求
1. 严禁携带物品: 严禁将手机、智能手表、电子手环等任何具有通讯、存储、拍摄功能的电子设备带入考场。书籍、资料、涂改液、修正带等亦在禁止之列。考场已配备统一时钟。
2. 遵守考场规则: 答题前,认真核对试卷和答题卡信息,并按要求在指定位置填写姓名、准考证号等。答题时,必须在答题卡规定的区域内作答,书写工整。保持考场安静,独立完成考试。
3. 诚信应考: 考试作弊行为将被严肃处理,并记入学生诚信档案。请家长们协助做好孩子的诚信教育。

(三) 家长配合事项
1. 协助规划行程: 提前熟悉考点路线,充分考虑交通状况,规划好出行方式和时间,确保考生准时、安全到达。
2. 营造轻松氛围: 帮助孩子调整心态,避免施加过大压力,多给予鼓励和积极的心理暗示。
3. 关注官方信息: 考试期间及结束后,关于成绩发布、查询等相关事宜,请持续关注“畅考统考网”及学校发布的官方通知,切勿轻信非正规渠道信息。

三、 考后安排预告

考试结束后,试卷将由市教育考试院统一组织网上评阅。成绩预计在考后【例如:两周】左右发布,具体查询时间和方式将通过“畅考统考网”及学校另行通知。本次统考旨在科学评估学生的学习情况,为后续教学改进提供参考,请以平和心态看待考试结果。

预祝所有四年级考生考试顺利,发挥出自己的最佳水平!

畅考统考网
(发布日期)

如若转载,请注明出处:http://www.sulexue.com/product/28.html

更新时间:2026-04-16 06:01:53